Разметка поверхности

Если вы следовали нашим указаниям, то наверняка составили себе примерный план новой разводки . Однако прежде чем воплощать его в жизнь, проверьте, не вызывает ли этот план какие-либо конфликты с уже оформленной старой проводкой?
- убедитесь в том, что в месте штробления отсутствует система скрытой проводки;
- нанесите на стены линии проведения борозд от распределительной коробки до непосредственного вывода кабелей;
- желательно накрыть дверные проемы и прочие находящие рядом предметы плотной пленкой либо тканью — это защитит их от пыли и строительного мусора, неизбежного при штроблении.

Ошибки при выполнении работ
Электротехнические работы всегда требуют особого внимания. Недосмотры и головотяпство могут привести и к пожару, и к поражению током. Если вы не уверены в своих силах, сомневаетесь, проконсультируйтесь у знающего человек или пригласите специалиста. Но, если рука тверда, а разум ясен – то смело вперёд.
Есть ряд распространенных ошибок, допустить которые может не только новичок, но и опытный домашний мастер.
Рассмотрим их:
- покупать надо только качественные товары – как известно, скупой платит дважды;
- брать расходники и материал с запасом – возможен брак, неправильный расчёт, причём это может случиться в самый неподходящий момент: магазин закрыт, а если и открыт, то, что надо закончилось;
- отсутствие схемы разводки или вариант «на глазок»;
- канавка получилась слишком глубокой – придется увеличить количество гипсового раствора;
- игнорирование использования индикаторов старой проводки – поражение током обеспечено;
- проверять тестером наличие фазы при монтаже выключателя – если вы разорвете ноль, то, в фазном всегда будет ток, даже если тумблер выключен;
- неверный подбор сечения кабеля – не справится с нагрузкой;
- штробление «по косой» – запрещено;
- использование перфоратора или штробореза на неподходящем покрытии – например, гипсокартон или дерево. Или зубило и молоток – на бетонном. Критичного ничего в этом нет, но со стороны выглядит смешно;
- несоблюдение мер личной безопасности – может привести к нанесению вреда здоровью;
- использование неисправного инструмента или дешёвых комплектующих к ним – приведет к преждевременному износу аппарата.
Прежде, чем приступать к штроблению, ознакомьтесь со всей информацией о правилах проведения подобных работ, нарисуйте схему, убедитесь, что каждый выключатель, каждая розетка присутствуют в нужном количестве и на нужном месте. Не скупитесь на покупку качественных материалов. Расходники приобретайте с запасом. Не забудьте о собственной безопасности, приобретите защитные очки и респиратор. Трезво оцените свои силы, обдумайте все нюансы предстоящих работ и только, если твердо уверены, что справитесь, приступайте. Существует и другой вариант: пригласить проверенного специалиста, который сделает всю необходимую работу «без шума и пыли». В любом случае, владение информацией позволит вам владеть ситуацией.
Как замаскировать штробы с проводкой
Работы по проведению скрытых каналов обычно выполняют до нанесения штукатурки, чтобы после разводки коммуникаций выровнять всю поверхность стены для нанесения финишного покрытия. Но если проводка заменяется уже после черновой отделки стен, действовать нужно аккуратно, чтобы проведение штроб не превратило точечный ремонт в капитальный.
Самые ровные каналы выполняются при помощи болгарки или штробореза, но если работать только перфоратором или зубилом, избежать сколов не получится
Самый простой вариант обработки каналов – гипсовая штукатурка. Наносить ее нужно после того, как бороздки были очищены от пыли и прогрунтованы, а все провода установлены согласно плану-схеме.
Чтобы уменьшить усадку, стену у штроб рекомендуют смочить водой. Затем нужно приготовить густой раствор гипсовой штукатурной смеси и с помощью лопатки/шпателя заполнить канал.
Галерея изображений
Фото из
Шаг 1: Разработка штрабы инструментом
Шаг 2: Грунтование дна и стенок штробы
Шаг 3: Крепление проводки в подготовленных бороздках
Шаг 4: Заделка штроб с уложенной проводкой
Чтобы штукатурный слой не обвалился со временем и не просел, можно использовать специальную сетку для армирования. Затем разгладить смесь перпендикулярно канавке (вертикальную борозду обрабатывая снизу вверх) и удалить излишки раствора гладилкой.
Штроборез
Штроборез – электрический инструмент, содержащий два режущих круга с регулировкой расстояния между ними и регулировкой глубины реза. Рабочее пространство закрыто кожухом, плотно прилегающим к стене. Как правило, кожух снабжен патрубком для подключения всасывающей трубы промышленного пылесоса. Одним рабочим проходом можно получить сразу два идеально ровных параллельных прореза. Далее нужно при помощи перфоратора или долота с молотком выбрать лишний материал. Таким образом, быстро и практически без пыли получается красивая штроба. Огромным минусом данного способа является высокая цена инструмента. Учитывая стоимость штробореза, позволить его себе могут лишь профессиональные бригады.
Техника безопасности при штроблении
Прежде всего, следует убедиться в том, на пути штробления отсутствуют другие коммуникации, а старая проводка обесточена. Также при штроблении необходимо как следует обезопасить себя от травм. Так как применяется ударный и режущий инструмент, обязательным является использование защитных очков. При работе с болгаркой, не лишней мерой будет защита дыхательных путей посредством респиратора. При работе на высоте следует использовать козлы или устойчивые стремянки.
При выборе способа изготовления каналов под скрытую проводку в первую очередь следует ориентироваться на наличие инструмента и на финансовые возможности его приобретения. Что касается последствий в виде загрязнения помещения, то после работы с болгаркой пыли, которая заполнит все помещение, избежать не удастся. В отличие от болгарки, молоток и перфоратор производят гораздо меньше пыли, а убирать ее в разы проще. «Чище» всего работает штроборез, однако покупка данного инструмента обойдется дорого, а для личного пользования в бытовых условиях он вряд ли будет часто пригождаться.
Подготовка стен перед штроблением
Перед тем как штробить перфоратором, составляют план, в котором будут учтены:
- пути прокладывания кабеля;
- все розетки;
- выключатели.
Чтобы грамотно распланировать, нужны определенные знания, только тогда можно правильно сделать штробы. Составляя план, необходимо помнить о том, что в конструкции стены уже имеются кабеля, которые обязательно обходят стороной. Перед тем, как штробить стенку перфоратором, на нее и потолок наносят разметку.
Ряд процессов предполагает использование инструментов:
- карандаш и линейка;
- уровень, лучше лазерный;
- перфоратор;
- детектор для проверки наличия в стене кабеля;
- рабочие насадки: лопатки (пики), бур, коронки – они нужны для проделывания углубления под розетку.
Перед штроблением делают разметку
Штробление стен для электропроводки своими руками
Прежде чем начинать крошить стену, следует спланировать и расчертить схему будущей разводки с учётом всех сопутствующих объектов: розетки, выключатели и так далее.
Своими руками осуществить штробление стен является реальной задачей для домашнего мастера. Осуществлять эту операцию можно, как при помощи специальных электрических инструментов, так и вручную.
- Молоток и зубило.
- Перфоратор.
- Болгарка.
- Штроборез.
Каждый вариант отличается своим уровнем сложности и объёмом затрачиваемых усилий и ресурсов. Кроме того отличается затрачиваемое время и качество окончательного результата. При желании и возможности допустимо использование других инструментов.
Можно ли штробить несущие стены в панельном доме
В связи с ростом количества электрических приборов многие жители панельных домов ищут способы позволяющие спрятать проводку не под плинтусами, а в стенах либо потолке.
Как правило, в большинстве панельных домов, стены из панелей являются несущими и штробить их запрещается. Если стена не является несущей, то следует убедиться, что проводимые работы не нарушат баланс распределения нагрузки на стены и потолок и не приведут к разрушению конструкции.
Прежде чем приступать к прокладыванию электропроводки непосредственно в стенах панельного дома, следует предварительно ознакомиться с планом квартиры. Стены, которые являются ребрами жесткости можно штробить, а те, которые служат в роли несущих, категорически запрещено.
Кирпичные стены
Благодаря тому, что кладка кирпичей осуществляется при помощи цементно-песочной смеси, то при штроблении кирпичной стены особых проблем не возникает. Используя молоток и зубило можно выбивать эту смесь вручную, а образовавшийся между кирпичами зазор и послужит в роли канавки под кабеля. Разумеется, что после выполнения всех работ, канавка будет замазана штукатуркой.
С целью сохранения прочностных качеств стены, рекомендуется производить дробление поверхности стены из кирпича только в горизонтальном направлении согласно швов между кирпичами.
Некоторые правила и ограничения при прокладке проводки
Прежде чем браться за штробление стен своими руками, нужно хорошенько подумать и проанализировать абсолютно все, вплоть до мелочей: процесс, план, инструмент, которым будете пользоваться, какой способ подойдет конкретно для стен вашей квартиры, какие материалы или инструменты могут дополнительно понадобиться в процессе ремонта и т.д.
В первую очередь определите, какие стены у вас в доме.
Во-вторых, составьте план. Нарисуйте его на бумаге, пометьте там все выходы наружу (розетки, выключатели, соединения со светильниками и т.п.).
Отнеситесь к этой работе со всей ответственностью и серьезностью. Напишите, где и сколько метров проводки будет скрыто, пометьте высоту от пола и от потолка.
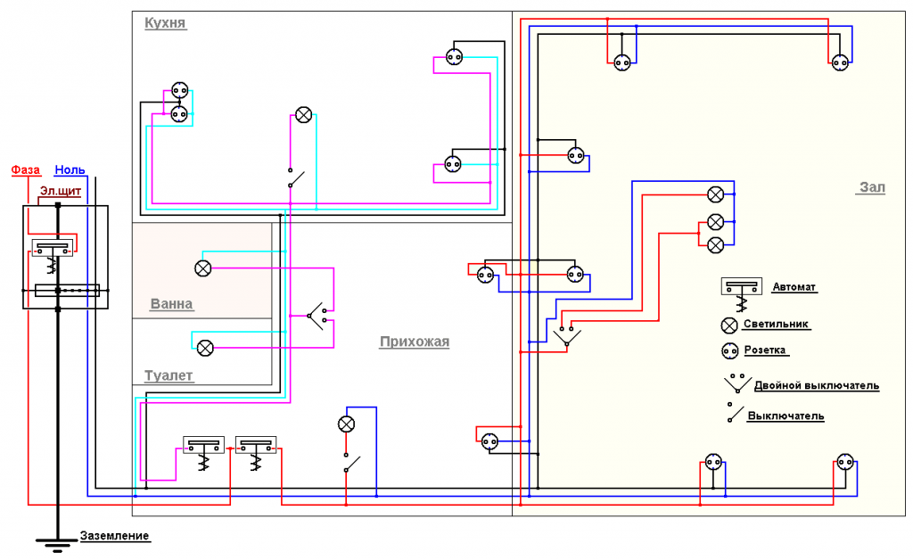
О том, как примерно должен выглядеть такой план, можно узнать из схемы, представленной ниже.

В-третьих, штробление стен под проводку требует использования специальных инструментов.
И необходимо выбрать один инструмент, более удобный для вас. О том, какой инструмент лучше выбрать, также можно узнать из нашей статьи и видео, прикрепленного к ней.
В принципе, сложно себе представить неправильное штробление, но есть большая вероятность того, что некорректные действия могут повлечь за собой непредвиденные дополнительные расходы, лишнюю трату драгоценного времени и нервов.
А нам ведь очень не хочется этого, поэтому вот несколько правил, которые лучше соблюдать, когда делаете штробление по проводку:
- Штробление под проводку всегда делается только параллельно основным конструктивным элементам здания, то есть вертикально или горизонтально. Максимум — допускается делать наклон проводки при ее прокладке на мансарде из-за ее изначально наклоненных стен;
- Не допускается создание горизонтальных борозд в несущих стенах. Особенно строго это правило необходимо соблюдать в панельном доме. Потому что все стены в панельном доме, как правило, несущие;
- Делать горизонтальные борозды обязательно нужно на расстоянии не более 140 – 150 мм от перекрытия;
- Ширина и глубина штробы (так еще по-другому называют борозду) должна составлять не более 20–25 мм. Что же касается длины, то здесь тоже есть ограничения. Правильно делать одну борозду не длиннее 3 метров, иначе проводка плохо закрепится в ней и может провисать;
- Вертикальная борозда должна находиться на достаточном расстоянии от дверных и оконных проемов (примерно 100–150 мм), а также от газовых труб (более 400 мм), так как проводить проводку слишком близко к перечисленным элементам не безопасно, особенно это касается газовых труб.
Да и использовать инструмент рядом с ними будет очень сложно.
Подготовительный этап
Независимо от типа базовой поверхности, схема проводки под потолком предусматривает проведение качественной подготовительной стадии. Она состоит из:
- определения способа укладки кабеля;
- составления чертежей с указанием местонахождения всех приборов, распределительных коробок и щитов;
- приобретения материалов и инструментов.

Укладка кабеля является очень ответственной работой. От качества ее проведения зависит пожаробезопасность всей жилой площади. Поэтому перед нарезкой штроб необходимо соблюсти следующие требования:
- запрещается подключать все осветительные приборы к одному автомату;
- монтажные работы начинаются с установки коробок, а не укладки проводки;
- нельзя допускать пересечения кабелей;
- следует использовать проводку только с оптимальным сечением (неправильный выбор кабеля может привести к возгоранию);
- в комнатах с повышенной влажностью (ванной, кухне) монтировать только влагоустойчивые коробки;
- все распределительные коробки выносятся за пределы нового потолка;
- обязательное использование труб, в которые укладывается кабель.
Что касается последнего требования, то толщина труб напрямую зависит от сечения кабеля:
- для проводки сечением 2,5-4 мм минимальная толщина стенок трубки должна составлять 2,8 мм;
- для кабеля 4-10 мм — 3,2 мм;
- для проводки 10-20 мм — 3,5 мм;
- для кабеля сечением более 20 мм — 4 мм.
Проводку под натяжным потолком можно укладывать и без изоляционных трубок. Естественно, что делается это таким образом, чтобы кабель не соприкасался с потолочной конструкцией. Но лучше кабель уложить в короб, сделанный из пластика.

При наличии реечного потолка крепление пластиковых рукавов осуществляется непосредственно к поверхности. Если потолок деревянный, можно воспользоваться стальными трубками.
При укладке проводки под подвесным потолком для ее надежной изоляции используются гофрированные трубки. Их крепление к перекрытию производится с помощью клипс, шурупов и пластиковых дюбелей.
Штробление потолка будет осуществляться лишь в том случае, когда проводку можно уложить в сделанную канавку. Исходя из этого, не рекомендуется нарезать штробы в железобетонных плитах с пустотами. В этом случае кабель монтируется непосредственно в панельных пустотах.
Нормы и ограничения при штроблении стен под проводку
Есть регламентированные нормативы, которым нужно следовать. Они отражены в СНиП 3.05.06-85. Их перечень следующий:
- Максимальная глубина штробы – 2,5 см, ширина – 3 см, длина от распаечного короба до розетки ли светового прибора – 3 м.
- Штробить под кабели можно только в по вертикальному или горизонтальному вектору.
- Пункт 2 исключает стены из мансарды, поскольку у них наклонная позиция. Их штробят параллельно по отношению к скату крыши.
- По стеновой поверхности минимальная дистанция от плит перекрытия составляет 15 см, от газопровода и батареи – 40 см, от окна и двери – 10 см.
- У электрической разводки должно быть минимум изгибов. Рекомендую их вообще исключить или допустить один поворот под углом 90 градусов.
- Запрещается штробление в таких местах, как: углы помещения, несущие стены, плиты перекрытия.
- Из-за образования больших объёмов пыли требуется защита: респиратор, очки, маска и т.д.

Штробление стен под проводку своими руками сопровождается повышенным шумом. Стены начинают вибрировать, и это отдаётся всем соседним квартирам. По этой причине такие операции проводите в будни с 10 утра до 5 вечера.
Есть вопросы ? Звоните!
Болгарка при штроблении
Болгарка — ещё один инструмент, который поможет сделать прорези для проводки. Как прорезать бетонную стену с её помощью? Нужно обязательно иметь алмазный диск, поскольку материал стены очень прочный. Можно посоветоваться с профессионалом, и он, может быть, подскажет какой-то другой диск. Но не стоит усложнять задачу: алмазный легко достать, плюс ко всему, с ним работа пойдёт куда быстрее.

Итак, процесс состоит из нескольких шагов. Сначала прорезаем две полоски на размеченном участке стены. Прорези должны быть параллельны друг другу и иметь расстояние 2 см между собой. Дальше понадобится перфоратор или другой инструмент для выброса ненужных остатков между надрезов. Можно взять перфоратор с так называемым молоточком. После этого проводка укладывается в проёмах и закрывается штукатуркой.
Можете посмотреть вспомогательное видео:
Выбор инструмента для нарезки каналов на потолке
Для создания штроб в потолке можно воспользоваться различными инструментами:
- зубилом и молотком;
- перфоратором;
- болгаркой с алмазным диском;
- штроборезом.
Использование зубила и молотка — самая доступная, но наиболее трудоемкая работа. На штробление потолка этими инструментами потратится немало усилий и времени. По этой причине зубило с молотком используется лишь при небольшом объеме работы или когда в силу обстоятельств нет доступа к электрической сети.
Более качественное создание штроб для проводки под потолком (на фото) осуществляется с помощью перфоратора. Но и его использование имеет существенный недостаток — перфоратором нельзя создать ровную канавку. Да и можно повредить потолок.
Ровные штробы получаются при использовании болгарки, оснащенной алмазным диском. На потолке размечаются линии канавки, по которым проводится диск. Штукатурка из середины штробы вынимается зубилом или перфоратором. «Минус» этого инструмента — его не рекомендуется применять при большом объеме работ, так как из-за перегрева может выйти из строя.
Наилучший вариант — штробление потолка инструментом, который предназначен для этих целей. Таким инструментом является штроборез, с помощью которого сразу создаются две канавки. Пыль, возникающая в процессе работы, удаляется пылесосом, который присоединяется к кожуху штробореза.
Работа различными инструментами
Молоток и зубило
Весь процесс разбит на части. Первым делом потребуется с помощью зубила наметить небольшие ямы по краям будущей штробы. Далее правильно установите инструмент вдоль борозды и выбейте в глубину. Продолжайте снимать верхний слой согласно разметке и в конце сделайте углубление на 25 мм по всей длине стены. Рекомендуем после каждого снятия верхнего слоя немного углубляться. Этот способ не подойдет для бетонной стены.

Перфоратор
Для этой работы применяются две специальные насадки: лопатка и широкий бур. Первым делом по всей длине борозды необходимо сделать отверстия глубиной примерно 25 мм на расстоянии друг от друга 10 см. Далее с помощью лопатки установите штробу. При этом не ставьте лопатку поперек линии установки, чтобы ненароком не отколоть часть стены или штукатурки.

В результате правильно проделанной работы вы получите штробу нужной глубины и ширины, однако внешний вид будет не на высоком уровне. Этот способ штробления считается самым быстрым и при этом чистым. В процессе работы образуется минимальное количество пыли и других загрязнений.
Болгарка или шлифмашинка
Чтобы штробить стену болгаркой, понадобится купить алмазный диск, это поможет правильно обработать бетон и кирпич, со штукатуркой также не возникнет осложнений. Болгарка считается одним из лучших инструментов именно для штробления бетонных стен. Первым делом необходимо сделать два параллельных надпила вдоль разметки шириной необходимой для монтажа штробы. Далее, взяв перфоратор или зубило, выберите стену до нужной глубины. Этот процесс почти ничем не отличается от предыдущих методов, правда при этом штроба будет гораздо ровнее
Это важное условие, так как при работе будут сведены к минимуму повреждения штукатурки или другого стенового покрытия

В процессе работы будет образовано огромное количество пыли, поэтому настоятельно рекомендуем после монтажа обработать комнату специальным промышленным пылесосом. Это поможет хотя бы частично устранить загрязнения. Лучше найдите себе помощника, он сможет придержать трубу ближе к месту среза, откуда и появится пыль.
Штроборез
Штроборез можно считать улучшенным вариантом метода с болгаркой. В нем уже установлены алмазные круги, которые регулируют расстояние. Круги защищены специальным кожухом, который полностью защищает место соединения с обрабатываемой поверхностью. С помощью регулировки расположения кожуха вы можете изменять глубину прорезки стены. Также в кожух довольно часто устанавливают специальное отверстие для установки трубы от пылесоса.

Благодаря данной модификации вы получите идеально ровные отверстия без лишней пыли. После обработки краев с помощью перфоратора выбирается лишняя отделка. Единственным недостатком такого способа можно назвать разве что цену устройства. Она неоправданно высокая для работы в домашних условиях. Как штробить бетонную стену штроборезом можно увидеть на следующем видео:
Подготовка к штроблению
Штробление стен в домах под электропроводку требует тщательной предварительной подготовки, если есть желание выполнить ее на высоком уровне. Перед тем, как приступить непосредственно к штроблению, необходимо подготовить плацдарм для успешных действий:
- Определить местоположение существующей проводки для предотвращения примыкания к ней в процессе работы, а также собственного травмирования электрическим током. Этот вариант актуален для б/у недвижимости, в частности панельных многоэтажек.
- Сделать соответствующую разметку на кирпичной кладке или другой поверхности стен, которая определит направление укладки кабелей.
- Обезопасить соседние помещения и вещи в них от пыли, которая будет рассеиваться в процессе работы.
- Необходимо подготовить обрабатываемую поверхность: удалить обои, дюбеля, неровности, другие посторонние предметы.
https://youtube.com/watch?v=iUVW-YrqAlI
Порядок работ и правила расположения штроб
Подготовительный этап включает составление плана для будущей прокладки кабеля. Руководствуйтесь следующей пошаговой инструкцией:
- Выберите месторасположение выключателей, розеток и стационарных светильников, к которым будут прокладываться провода. К последним относятся потолочные люстры, встроенные лампы, настенные бра.
- Создайте схему построения проводки: нужно четко понимать, откуда и куда будут идти провода, питающие электрические установки.
- Созданную схему следует отобразить на стенах и потолке. Пригодится простой карандаш или яркий маркер. Отметьте точки расположения перечисленных выше приборов, проведите от каждого вертикальные линии, перпендикулярные смежной плоскости (или горизонтальные для потолочных люстр и встроенных светильников).
- В местах соприкосновения линий нужно установить распределительные боксы. В каждой комнате должна быть минимум одна распаечная коробка. Все они соединяются по горизонтальной плоскости и подключаются к электрическому шкафу.
- Во всех точках, где будут сверлиться отверстия для электроустановочных изделий и проводов, не должно быть прочей проводки (например, старой). Чтобы убедиться в отсутствии, воспользуйтесь специальным детектором проводки. Если рядом есть электрическая линия или каркас, то сдвиньте его, внеся изменения в структурный план проводки.
- Когда все будет перенесено на стены и потолок с учетом корректировок, то можно переходить к штроблению стен. Для начала изготавливаются отверстия для коробок, используемых для крепления розеток и распределительных боксов. Затем они соединяются штробами (канавками).
- Когда все будет подготовлено под установку проводки, необходимо выполнить замеры и перенести их в план.
Затем можно переходить к процессам укладки и фиксации кабеля внутри штроб. Не будет лишним перед монтажом повторно убедиться в целостности изделия (изоляции). Затем данная проверка повторяется после завершения прокладки. Подойдет специальный прибор мегаомметр или обычный тестер, используемый для прозвона жил. Затем штробы заделываются цементным раствором и кабель обязательно повторно прозванивается тестером.
Правила прокладки штроб своими руками
Вбивая в стену гвоздь для размещения зеркала, полки или картины, предварительно убедитесь в отсутствии спрятанных проводов. Если это делается в новой квартире или доме родственника, то на руках вряд ли будет документальная регистрация проводки со схемой расположения кабеля. Поэтому приняты определенные правила и нормы. Профессиональный электрик, глядя на розетку или выключатель, мысленно определит, где располагаются провода, питающие устройство. Благодаря этому он избежит нарушения целостности проводки, когда будет вбивать в стену гвоздь.
Планируя расположение штроб под кабель, соблюдайте простые правила:
- Канавки должны быть расположены строго перпендикулярно стенам и потолку – по горизонтали и вертикали. Наклонные участки проводки могут размещаться исключительно на мансардных этажах, где параллельно кровле установлены скосы. В остальных случаях – строго поперек или вдоль стен.
- Размещайте штробы без пересечения друг с другом.
- Размещая проводку под потолком, двигаясь от угла между плитой перекрытия и стеной, нужно делать отступ 150-200 мм.
- Отступ от другого угла, дверных и оконных проемов должен составлять не менее 100 мм.
- Средний отступ от канализационных и водопроводных труб, газовых линий равняется 500 мм.
Особенности железобетонных стен
Перечисленные ранее правила являются универсальными независимо от материалов, из которых сделаны стены. В зависимости от структуры поверхности добавляются определенные особенности. В железобетонных изделиях имеется арматура, которую категорически нельзя разрезать.
Габаритные размеры будущей штробы напрямую зависят от глубины залегания арматуры в железобетонных блоках. Для поиска металлического каркаса подойдет обычный детектор проводов. Редко для панельных домов делают малые углубления, затем проводка в большей степени прячется не внутри стены, а под толстым слоем шпаклевки (штукатурки).
Второй вариант – воспользоваться методом открытой прокладки, закрепив вдоль стен и потолка кабель-каналы или выбрав ретро-проводку. Штробить железобетонные стены допускается при наличии специального разрешения, выдающегося проектной организацией, занимавшейся конструированием жилого здания.
Это интересно: Декоративная штукатурка из обычной шпаклевки: способы выполнения и преимущества
Вопрос-ответ
Допустимо ли заштукатуривание соединений проводов?
Здесь лучше не экономить, а проложит от раздаточной коробки до выключателя или розетки цельный отрезок кабеля. Ведь точка сращивания – это потенциальный очаг нагрева и замыкания.
Что делать, если дом из бруса или бревна?
Внутри древесных стен запрещено прокладывать проводку из соображений безопасности. Только открытый вариант.
Можно ли штробить гипсокартон?
Это бессмысленно, ведь гипсокартон – это слой, который крепится к стене. А вот проложить в нём кабель можно – выреза каналы болгаркой или ножом по гипсокартону.
Стены только несущие, потолок и пол не походят. Ещё варианты?
Можно проложить кабель в штукатурке. Её слой должен быть не менее 2,5 см, а вот сделать в не борозду довольно легко.
Штробить стены под проводку не так уж сложно. Если первоначальная схема составлена правильно, а во время монтажа не допущено ошибок, то результат будет верно служить вам многие годы.
Перфоратор с насадкой — инструмент для штробления стен
Чаще всего штробление бетонных стен выполняют перфоратором, так как он считается достаточно мощным электроинструментом. Перфоратор вполне может заменить собой дрель, шуруповерт и даже отбойный молоток. Его применение позволяет ускорить штробление и сделать процесс менее грязным. Для этой цели подойдет перфоратор с буром 18-24 (в зависимости от необходимой ширины канавки) для работ по бетону. Перфоратор выставляется в режим «удар со сверлением» и по всей длине намеченной штробы делаются отверстия. Нужно стараться сверлить их как можно ближе друг к другу. Затем бур заменяют лопаткой, которой начинают выбирать канавку
Важно лопатку ставить вдоль канавки, чтобы ее края получились ровными
Как устроена скрытая проводка
При укладке кабелей в штробы учитывают схему расположения розеток, выключателей и осветительных приборов в комнатах.
На кухне
Согласно требованиям ПУЭ, при прокладке проводки необходимо соблюдать такие правила:
- кабели должны пролегать на расстоянии более 60 см от пола и водопроводных труб (то же касается розеток);
- расстояние в 60 см должно оставаться и от газовых коммуникаций.
На нижнем уровне прокладывают провода для розеток, к которым подключают приборы на короткий срок.
На расстоянии 1-1,3 м от пола размещают точки питания осветительных устройств и техники, расположенной на рабочем столе. Розетку для подсоединения вытяжки монтируют на высоте 2 м.
В спальной комнате
Проводку в таком помещении прокладывают с учетом комфорта использования розеток. Точки питания рекомендуется располагать возле кровати или прикроватной тумбы. При наличии письменного стола дополнительно прокладывают кабели для 2 розеток. Точку питания для телевизора устанавливают на высоте 1,3 м.
В гостиной
В этой комнате элементы электросети должны располагаться так:
- выключатель монтируют возле дверного проема на высоте 90 см;
- розетку возле диванной зоны располагают так, чтобы было удобно подключать светильник или зарядные устройства;
- точку питания для телевизора размещают за прибором;
- при наличии рабочего стола добавляют розетки для компьютера или другой техники.
Как замаскировать проводку в штробах
Каналы под скрытую проводку обычно штробят на черновой стадии ремонта, до нанесения штукатурки. После разводки электрокоммуникаций поверхность стены выравнивается для нанесения финишного покрытия. Но если возникает необходимость замены проводки уже после оштукатуривания, необходимо действовать особенно аккуратно.
Если использовается угловая шлифовальная машина или штроборез, каналы получаются идеально ровные, но приходится дополнительно выбивать материал между верхней и нижней границами трассы. Перфоратор или зубило с молотком позволяют выбить более широкую трассу с первого раза, но контуры получаются неровными.
Каналы обрабатываются гипсовой штукатуркой. Раствор наносится после того, как борозды очищены от запылений и прогрунтованы, а проводка уложена согласно схеме.
Чтобы не допустить усадки, рекомендуется смочить водой участки стены, прилегающие к штробам. Раствор штукатурной смеси (довольно густой консистенции) наносится при помощи шпателя.
Иногда, чтобы предотвратить риск разрушения и проседания штукатурного слоя, используют специальную сетку для армирования. Далее штукатурную смесь наносят перпендикулярно линии канавки. Вертикальные штробы заделывают по направлению снизу вверх. Излишки раствора убирают шпателем или гладилкой.
Штроборез
Этим электрическим инструментом можно профессионально выполнять борозды отличного качества в любых минеральных основаниях: от кирпича до пенобетона. Многие считают, что штроборез – это разновидность болгарки. Однако, он имеет ряд конструктивных особенностей, позволяющих проводить работы в 2 раза быстрее и с минимальным уровнем запыленности.
Отличия от болгарки:
- Имеет два параллельных пильных диска с алмазным напылением, глубину пила можно задать самостоятельно.
- Устойчивость и точность инструмента обеспечиваются салазками с направляющими роликами.
- Защиту поверхности от повреждения дисками и безопасность работника обеспечивает система погружения: при извлечении режущих элементов из бороздок, подпружиненные салазки опускаются, и диски становятся недоступными для контакта.
- Пылепоглощение происходит в защитном кожухе и по патрубку передается в сборник промышленного пылесоса.
Принцип работы бороздодела несложен и заключается в том, что оператор выставляет необходимую глубину канавки на дисках и ведёт аппарат по намеченной линии. Затем стамеской убирается внутренняя часть желоба. Линии получаются идеально ровные. Покупать этот инструмент в личное пользование дороговато, поэтому лучше пригласить профессионала.


































